编辑:彭桂红2017-08-10 07:26内容来源:央视财经
2
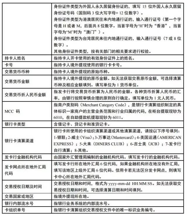
上报的数据包括这些信息
也分为境外消费跟取现两种信息,基金君截取银行卡境外提现明细数据给大家看。
上一篇圆明园石狮子口中石球二变一 相关部门:正调查此事下一篇这个市场遭遇10年未有寒冬!原因竟是“楼市”!?
相关新闻