编辑:彭桂红2017-07-27 07:12内容来源:十分深圳
9月1号起,境外刷卡超1000元将被上报!!无论你在海外购物或者提取现金,只要单笔的金额等值人民币大于1000元,消费的相关信息将被自动采集!
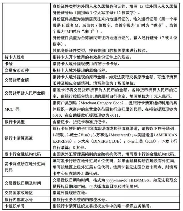
3、上报的数据包括这些信息
上一篇小一、初一升学政策大变动 2018升学的你都准备好了吗?下一篇龙岗保障房空置率超1/3 部分租金降至原市场50%
相关新闻