疫情期间从外地来粤或到外省办事需要什么证明吗。广东省卫生健康委9日发文明确了来粤人员健康证明有关问题广东省新冠肺炎防控指挥办疫情防控组关于明确健康申报证明问题的通知粤卫疾控函〔2020〕50号各地级以上市新冠肺炎防控指挥办疫情防控组,省新冠肺炎防控指挥办疫情防控组各成员单位 为贯彻落实习近平总书记关于疫情防控工作的重要指示批示精神,进一步推动疫情期间省内外人员安全健康有序正常出行,现就健康申报证明有关问题明确如下 一、除湖北省等疫情高发地区,其他省(区、市)政府有关部门发布的健康二维码我省均予以认可;我省居民及其他省(区、市)来粤人员在省内交通食宿、复工复产、出差经商返学等日常生产生活推广使用“粤康码”等健康二维码,不得额外要求提供其他疫情相关健康证明材料。二、疫情期间因出差、经商、务工、上学等原因需到外省(区、市)的人员,如目的地省(区、市)要求提供居住地出具的健康申报证明的,可向其居住地乡镇卫生院或社区卫生服务中心申报办理,并需同时符合以下条件 1.申报人“粤康码”非红码状态;2.申请时无发热、咳嗽等呼吸道症状;3.申报人居住村(社区)14天
疫情期间,从外地来粤或到外省办事需要什么证明吗?广东省卫生健康委9日发文,明确了来粤人员健康证明有关问题。

广东省新冠肺炎防控指挥办疫情防控组关于明确健康申报证明问题的通知
粤卫疾控函〔2020〕50号
各地级以上市新冠肺炎防控指挥办疫情防控组,省新冠肺炎防控指挥办疫情防控组各成员单位:
为贯彻落实习近平总书记关于疫情防控工作的重要指示批示精神,进一步推动疫情期间省内外人员安全健康有序正常出行,现就健康申报证明有关问题明确如下:
一、除湖北省等疫情高发地区,其他省(区、市)政府有关部门发布的健康二维码我省均予以认可;我省居民及其他省(区、市)来粤人员在省内交通食宿、复工复产、出差经商返学等日常生产生活推广使用“粤康码”等健康二维码,不得额外要求提供其他疫情相关健康证明材料。
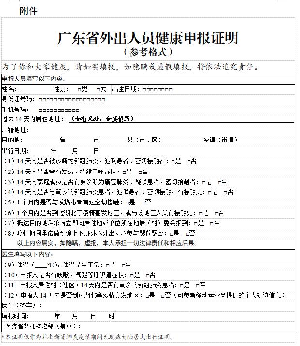
二、疫情期间因出差、经商、务工、上学等原因需到外省(区、市)的人员,如目的地省(区、市)要求提供居住地出具的健康申报证明的,可向其居住地乡镇卫生院或社区卫生服务中心申报办理,并需同时符合以下条件:1.申报人“粤康码”非红码状态;2.申请时无发热、咳嗽等呼吸道症状;3.申报人居住村(社区)14天内无确诊新冠肺炎患者;4.申报人14天内未到过湖北等疫情高发地区(可凭移动运营商提供的个人轨迹信息)。
广东省新冠肺炎防控指挥办
疫情防控组
2020年3月6日

长按识别二维码
下载附件
▼
